皇冠信用网会员如何申请 _河南一男子赴孟加拉国娶妻意外身亡!中使馆提醒:消除“买外国媳妇”错误思想
时间:2025-05-27 阅读:899
世界杯足球平台代理(www.9990088.com—)开会员号,招代理/条件好/平台出租/招登1登2登3地区代理近日,河南一男子在孟加拉国意外身亡,全身多处受伤引关注皇冠信用网会员如何申请 。5月26日,受害者家属告诉记者,男子疑系遇害身亡,现场无监控,目前警方还未锁定嫌犯,“当地警方告知男子或为车祸身亡。”

记者从当地知情人处获悉,该男子曾三次前往孟加拉国,后两次是为娶妻,并已与当地女子举行婚礼皇冠信用网会员如何申请 。
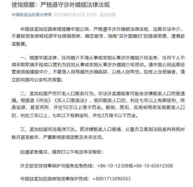
5月25日中国驻孟加拉国大使馆发布提醒:中国驻孟加拉国使馆提醒中国公民,严格遵守涉外婚姻法律法规,远离非法中介,不要轻信各类短视频平台跨国相亲、婚恋宣传,消除“买外国媳妇”的错误思想,谨慎赴孟娶妻皇冠信用网会员如何申请 。

来源:新京报、中国驻孟加拉国大使馆
编辑:冯颜
审核:陈唯一
终审:付晓海
猜你喜欢
- 2025-12-03印第安纳步行者 vs 丹佛掘金 _乌军否认俄控制红军城:俄军在展示旗帜后撤离,以此进行宣传造势;此前普京称主动权完全掌握在俄军手中
- 2025-12-02皇冠信用網需要押金吗 _专家建议不要用日本冲绳称呼琉球群岛,有学者称冲绳是日本人强占后起的名字,琉球群岛地位未定
- 2025-12-02如何申请皇冠代理 _70万一枚是宣传噱头?中国民企白菜价量产高超音速导弹的真相
- 2025-12-022026世界杯直通名额已确定32席 _空客股价重挫10%!数十架A320曝出质量问题,交付或受影响
- 2025-12-01皇冠信用網出租 _日本正式通过决议,要求薛剑总领事公开道歉!12月高市早苗还要办一桩大事
- 2025-12-01皇冠信用账号申请 _马克龙还没踏上访华飞机,日本媒体便发出警告,中国实力深不可测,对外释放的信号非比寻常
- 2025-12-01皇冠代理登3平台 _东契奇34+12+7老詹缺阵 湖人轻取鹈鹕收获7连胜
- 2025-12-01皇冠信用网申请 _切尔西的坚韧与挑战:少打一人也能逼平阿森纳,昔日惨败曼联的反思
- 2025-12-01皇冠信用网代理申条件 _阿森纳遭遇双重伤缺,萨利巴与加布里埃尔缺席对球队影响几何?
- 2025-11-30皇冠足球管理平台出租 _普京高调宣称永不侵犯欧洲,西方却步步紧逼,普京罕见“爆了粗口”!
- 2025-11-30皇冠信用网会员账号 _本周末四川继续晒太阳,下周成都将会降温降雨
- 2025-11-29皇冠信用网登2代理 _明日北京有大风扬沙天气,下周一最低气温骤降至-7℃


网友评论