皇冠信用盘
热门标签

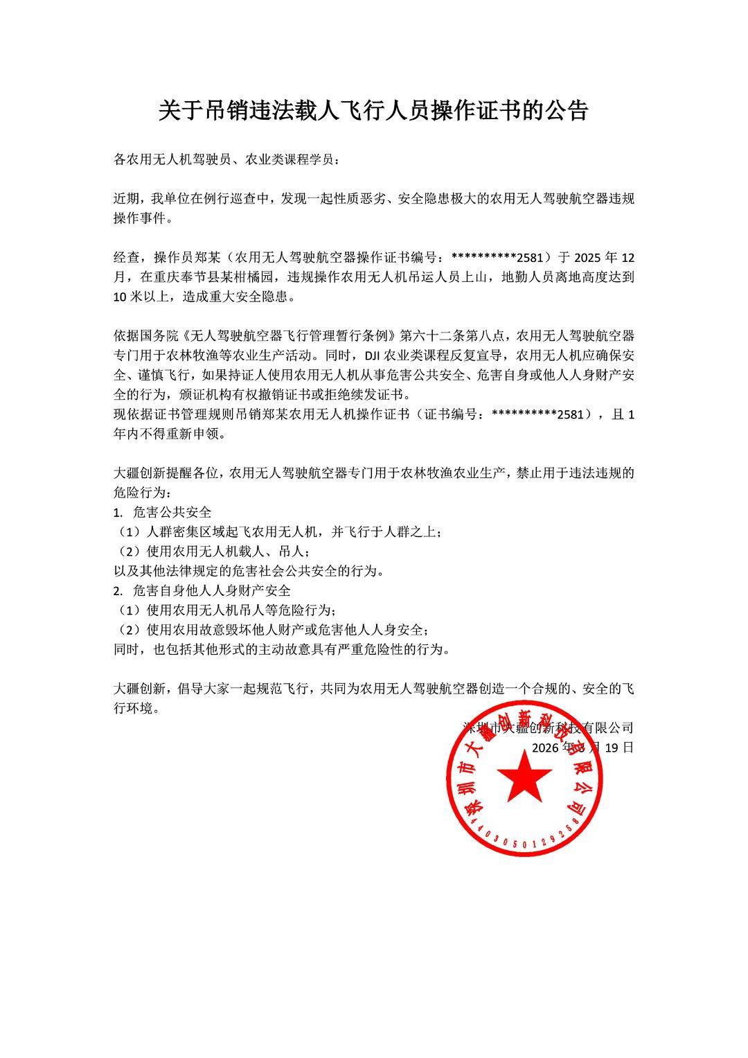
皇冠信用网出租代理_飞手违规操作农用无人机吊运人员上山,离地高度超10米!大疆:吊销操作证,禁飞禁考1年

时间:2026-03-26   阅读:40

皇冠代理管理端(www.hg01.vip)-开会_员出_租平_台,皇冠信用盘/—开会员账号—(招登1登2登3管理(皇冠代理出租,农用无人机竟违规吊运人员上山,地勤人员离地高度达10米以上皇冠信用网出租代理。近日,一纸吊销该无人机操作员操作证书的公告在社交平台引发关注。

3月25日,红星新闻记者采访证实,该公告由深圳市大疆创新科技有限公司(以下简称大疆创新)旗下的慧飞无人机应用技术培训中心公开发布皇冠信用网出租代理。大疆创新方面相关人士向红星新闻表示,大疆是被农业农村部认可的负责培训及颁发农用无人机操作证书的主体,“谁发证、谁管理”,大疆拥有撤销证书的权利。依据管理规则,吊销该涉事飞手的农用无人机操作证书,禁飞禁考期暂定为1年。

吊销公告:

违规操作农用无人机吊运人员上山

操作员被吊销操作证书皇冠信用网出租代理,1年内不得重新申领

这份《关于吊销违法载人飞行人员操作证书的公告》落款时间为3月19日,加盖了大疆创新的印章,并于当天在“慧飞无人机培训”公众号公开发布皇冠信用网出租代理。公开信息显示,慧飞无人机应用技术培训中心是大疆创新旗下的专业培训机构。

皇冠信用网出租代理_飞手违规操作农用无人机吊运人员上山皇冠信用网出租代理,离地高度超10米!大疆:吊销操作证,禁飞禁考1年

▲相关公告

公告称,近期,公司在例行巡查中,发现一起性质恶劣、安全隐患极大的农用无人驾驶航空器违规操作事件皇冠信用网出租代理。经查,操作员郑某于2025年12月在重庆奉节县某柑橘园,违规操作农用无人机吊运人员上山,地勤人员离地高度达到10米以上,造成重大安全隐患。

依据《无人驾驶航空器飞行管理暂行条例》规定,农用无人驾驶航空器专门用于农林牧渔等农业生产活动皇冠信用网出租代理。同时,大疆农业类课程反复宣导,农用无人机应确保安全,谨慎飞行,如果持证人使用农用无人机从事危害公共安全、危害自身或他人人身财产安全的行为,颁证机构有权撤销证书或拒绝续发证书。

为此,该公司依据证书管理规则,吊销郑某的农用无人机操作证书,且1年内不得重新申领皇冠信用网出租代理。大疆创新在公告中还对农用无人机驾驶员、农业类课程学员进行了相应提醒。

3月25日上午,红星新闻记者致电慧飞无人机应用技术培训中心,客服人员证实上述公告系他们所发皇冠信用网出租代理。

大疆回应:

系农用无人机行业首例吊销操作证事件

当地警方已介入皇冠信用网出租代理,对飞手进行警告罚款

当天,大疆创新相关人士在核实此事后,向红星新闻发来这起吊销飞手操作证事件的处罚详情等相关材料皇冠信用网出租代理。其中介绍,一名飞手在奉节某柑橘园作业结束后,因山上还有极少量未运下山的柑橘,贪图上山方便,违规使用农用无人机将地勤人员直接吊运上山,不仅实施了极度危险的操作,还将视频发到网上进行传播。据了解,当地警方已介入,对涉事飞手进行了警告和罚款。大疆依据管理规则,吊销该涉事飞手的农用无人机操作证书,禁飞禁考期暂定为1年。这是整个农用无人机行业首例吊销操作证的事件。

在处罚依据方面,大疆创新表示,除了公告中依据的《无人驾驶航空器飞行管理暂行条例》,根据农业农村部相关管理规定,大疆是被农业农村部认可的负责培训及颁发农用无人机操作证书的主体,“谁发证、谁管理”,大疆拥有撤销证书的权利皇冠信用网出租代理。此外,用户在报名培训时已接受“严禁将无人机用于任何形式的载人”等相关告知,且操作证背面明确印有条款:“如持证人使用无人机从事危害公共安全、危害自身及他人人身财产安全的行为,发证机构有权撤销证书。”

“证书吊销后,若该飞手继续操作则属于无证飞行,一旦被警方查处,将面临法律惩罚皇冠信用网出租代理。”大疆创新提醒,该飞手无证期间,商业三者险失效,无人机一旦发生伤人或炸机事故,保险公司将100%拒赔,所有后果由当事人自负。

上一篇:皇冠信用网代理如何注册_印度对华贸易逆差将首破1000亿美元,印度学者:要赶上中国,还需更多时间

下一篇:皇冠信用网正网_伊朗称发动“真实承诺-4”第81波行动 打击以色列70多处目标

猜你喜欢

网友评论